想了解更多关于产品、案例等信息,请输入关键词进行搜索
总部地址:广州市番禺区天安节能科技园总部中心11号楼
制造基地:肇庆市高新技术产业开发区港南街2号
电话:400-9913-833
传真:020-34832618
邮箱:info@pkwater.com

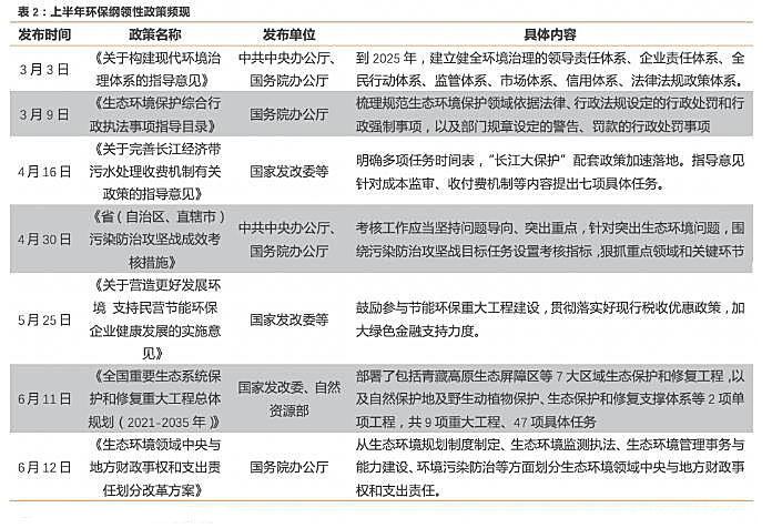
2019年以来,环保行业业绩增速持续修复,但2020年受疫情影响业绩增速再次大幅走低,复苏趋势被疫情打断。现今境外疫情呈加速扩散蔓延态势,拐点远未明晰,世界经济贸易增长受到严重冲击,虽然国内防疫工作已取得了阶段性的成效,但疫情对经济带来的重创已成既定事实,为促进经济复苏,推动环保行业业绩增速重回修复通道,政府部门做出了重大举措,为环保行业注入强催化剂。
● 经济复苏、基建加码,环保行业有望持续受益
宏观趋势:经济重回增长,逆周期基建加码,专项债持续发力,环保行业受益。在这一背景下,基建投资作为逆周期调节工具,在努力完成全年经济社会发展目标任务的要求下,成为政府当下保持经济稳增长的重要发力方向。

专项债是地方政府发展基建投资重要的资金来源,截至7月中旬,经全国人大批准的3.75万亿元新增地方政府专项债已发行2.24万亿元、支出1.9万亿元,全部用于补短板重大建设。污染防治是我国全面建设小康社会的三大攻坚战之一,同时也是环保行业所要解决的核心问题,环保行业将深刻受益于专项债规模扩大、投放加速。

● 大基金成立,环保行业迎来强催化剂
7月15日,由财政部、生态环境部、上海市共同发起设立的国家绿色发展基金股份有限公司在上海揭牌运营。基金由财政部委托上海市政府进行管理,其中,财政部持股比例11.30%(第一大股东),这充分体现了政府引导市场化运作的特色。
据新华社的报道,基金将重点投资污染治理、生态修复和国土空间绿化、能源资源节约利用、绿色交通和清洁能源等领域,聚焦长江经济带沿线绿色发展重点领域,探索可复制可推广经验,并适当辐射其他国家重点战略区域。

2020年上半年以来,在经济重回增长、专项债支撑力度加码的背景下,环保行业纲领性的支持政策持续出台,加上此次国家绿色发展基金的成立,将有效缓解环保行业资产负债率高、现金流差的困境,加快绿色发展项目的建设,成为环保行业估值拔升、业绩改善的强催化剂。